栏目:金融杠杆是什么意思 作者:网上配资股票 更新:2026-01-14 阅读:23
<{网上配资股票}>东海证券原董事长严重违纪违法被查,这公司还正规吗?{网上配资股票}>
7月31日,江苏省纪委监委网站信息显示,东海证券原董事长朱科敏涉嫌严重违纪违法,目前正接受纪律审查和监察调查。

江苏省纪委监委网站截图
根据公开履历,朱科敏1971年9月出生,博士研究生学历。早年曾任财政部条法司主任科员,还曾在证监会工作,先后担任过证监会基金监管部主任科员、法律部主任科员、发行监管部主任科员等职。
2003年4月,时年32岁的朱科敏任常州市经济体制改革委员会办公室副主任,东海证券有限责任公司总裁;同年10月,他任常州市经济体制改革委员会办公室副主任、东海证券党委书记、总裁。
在此之后,他还曾兼任常州投资集团有限公司副总裁等职,直到2019年7月18日,东海证券发布公告,该公司于7月16日晚间,接到江苏省公安厅电话通知,告知朱科敏目前处于配合调查阶段。
当时公告还称,东海证券董事会于7月16日收到朱科敏递交的辞职报告,因个人原因,朱科敏辞去董事长、董事及该公司其他职务,2019年7月16日起辞职生效,朱科敏辞职后不再担任公司其他职务。
公告显示,朱科敏持有东海证券股份0股,占其总股本为0。


东海证券前10大股东 启信宝截图
2019年财报介绍,东海证券前身为常州市证券公司,于1993年1月成立,是国内最早成立的证券公司之一,成立时注册资本为人民币3000万元。
成立10年后,原常州证券有限责任公司注册资本从8000万元增至10.1亿元,同时更名为“东海证券有限责任公司”,并于2003年5月19日完成工商变更登记。
2007年,朱科敏曾在员工培训会上公开表示,东海证券计划在2008年下半年上市,其将用3-5年的时间,把东海证券打造成为一个具有国际影响力的证券公司。
不过,东海证券之后的上市之路却颇为坎坷。2012年5月,有媒体报道称,东海证券变更为股份公司的申请未获得证监会通过,上市进程由此遥遥无期。
业内人士分析称,股权过于分散也许是其问题所在。截至2011年末,东海证券的股东已达49个,其中最大的股东常州投资集团有限公司持股比例仅为14.97%,前12名股东持股比例总共不足六成。
财报披露,直到2013年,东海证券变更为股份有限公司,更名为“东海证券股份有限公司”,注册资本为16.7亿元。两年后,东海证券在全国中小企业股份转让系统挂牌。
在新三板挂牌当年,东海证券营收达到48.41亿元,净利润为18.27亿元。此后,其业绩不断下滑,从2016年到2019年,该公司净利润分别为4.48亿元、4.36亿元、0.79亿元和0.49亿元。
值得一提的是,业绩不断下滑的同时,2018年开始东海证券公司正规吗,东海证券管理的产品开始出现违约情况。

例如东海证券原董事长严重违纪违法被查,这公司还正规吗?,东海证券管理的“东海证券月月盈集合资产管理计划”持仓债券“11凯迪MTN1”4000 万元面值、“凯迪2优3”1751.64万元,均到期且未足额兑付本息,已经形成实质性违约。
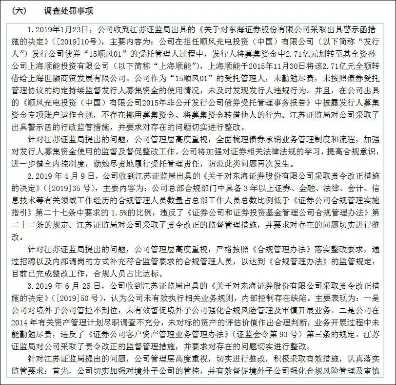
除此之外,根据2019年财报东海证券公司正规吗,朱科敏配合调查当年,东海证券共有9项被相关监管机构调查处罚的事项。
例如,2019年1月23日,东海证券收到收到江苏证监局出具的警示函,该公司在担任一公司债券的受托管理人时,未勤勉尽责,未按照债券受托管理协议的约定持续监督发行人募集资金的使用情况,未及时发现发行人违规行为。



2019年财报截图
目前,东海证券董事长已由钱俊文接任,他同时担任东海证券党委书记。
履历显示东海证券原董事长严重违纪违法被查,这公司还正规吗?,他曾任溧阳市政府办公室秘书、副科长、科长、办公室副主任,溧阳市地方税务局副局长、党组成员、局长、党组书记,溧阳市政府副市长,江苏省地方税务局征管与科技处处长,江苏省常州地方税务局党组书记、局长,国家税务总局常州市税务局党委副书记、副局长(正处长级)。

