栏目:金融杠杆是什么意思 作者:网上配资股票 更新:2025-09-23 阅读:27
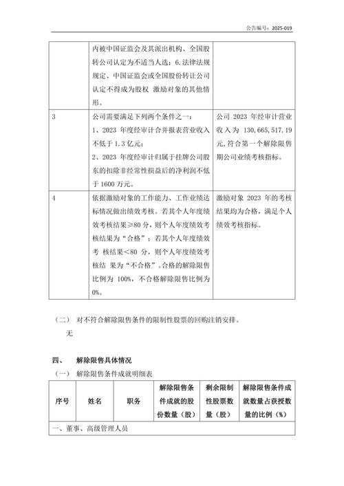
<{网上配资股票}>碳元科技:2018年股权激励计划限制性股票批准及实施情况,解锁97.8万股{网上配资股票}>
证券代码: 证券简称:碳元科技 公告编号:2019-093
本公司董事会及全体董事保证本公告内容不存在任何虚假记载、误导性陈述或者重大遗漏,并对其内容的真实性、准确性和完整性承担个别及连带责任。
重要内容提示
本次解锁股票数量:97.8万股
一、股权激励计划限制性股票批准及实施情况
1、2018年11月9日碳元科技:2018年股权激励计划限制性股票批准及实施情况,解锁97.8万股,公司召开第二届董事会第二十一次临时会议,审议通过了《关于及其摘要的议案》、《关于的议案》及《关于提请股东大会授权董事会办理2018年限制性股票激励计划相关事宜的议案》,公司独立董事对本次激励计划及其他相关议案发表了独立意见。
2、2018年11月9日,公司召开第二届监事会第九次临时会议,审议通过了《关于及其摘要的议案》、《关于的议案》、《关于核实的议案》。
3、2018年11月13日至2018年11月22日,公司对授予激励对象名单的姓名和职务在上海证券交易所网站()及公司内部进行了公示,在公示期内,公司监事会未接到与激励对象有关的任何异议。2018年11月23日,公司监事会披露了《碳元科技股份有限公司监事会关于公司2018年限制性股票激励计划激励对象名单的核查意见及公示情况说明》。
4、2018年11月29日,公司召开2018年第一次临时股东大会碳元科技股吧,审议通过了《关于及其摘要的议案》、《关于的议案》及《关于提请股东大会授权董事会办理2018年限制性股票激励计划相关事宜的议案》。
5、2018年12月1日碳元科技股吧,公司披露了《碳元科技股份有限公司关于2018年限制性股票激励计划内幕信息知情人买卖公司股票情况的自查报告》。
6、2018年12月10日公司召开了第二届董事会第二十二次临时会议及第二届监事会第十次临时会议,审议通过了《关于调整2018年限制性股票激励计划首次授予数量的议案》与《关于向激励对象首次授予限制性股票的议案》,同时确定以2018年12月10日作为本次股权激励计划首次授予部分的授予日,向57名激励对象授予256.5万股限制性股票,授予价格为8元/股。公司独立董事一致同意董事会以 2018 年12月10日作为本次股权激励计划首次授予部分的授予日。
7、2018年12月27日,本激励计划所涉及限制性股票的首次授予登记手续已办理完成,中国证券登记结算有限责任公司上海分公司出具了《证券变更登记证明》。

8、2019年5月28日召开第二届董事会第二十六次临时会议和第二届监事会第十三次临时会议,审议通过了《关于回购注销部分限制性股票的议案》。鉴于公司2018年度限制性股票原激励对象中李科已离职,按照《碳元科技股份有限公司2018年限制性股票激励计划(草案)》(以下简称“激励计划”)相关规定,公司决定其所获授的60,000股限制性股票予以回购注销。公司已于2019年7月30日办理完成了该部分限制性股票的回购注销,中国证券登记结算有限责任公司上海分公司出具了《证券变更登记证明》。
9、2019年8月27日召开第二届董事会第二十八次临时会议和第二届监事会第十四次临时会议,审议通过了《关于回购注销部分限制性股票的议案》。鉴于公司2018年度限制性股票原激励对象中张樱已离职,按照《碳元科技股份有限公司2018年限制性股票激励计划(草案)》(以下简称“激励计划”)相关规定,公司决定其所获授的30,000股限制性股票予以回购注销。公司已于2019年10月25日办理完成了该部分限制性股票的回购注销,中国证券登记结算有限责任公司上海分公司出具了《证券变更登记证明》。
10、2019年11月27日,公司分别召开第二届董事会第三十次临时会议和第二届监事会第十六次临时会议审议并通过《关于向激励对象授予预留限制性股票的议案》,公司独立董事对此发表了独立意见。监事会对本次授予预留限制性股票的激励对象名单及授予安排等相关事项进行了核实。
11、2019年12月10日召开第二届董事会第三十一次临时会议和第二届监事会第十七次临时会议,审议通过了《关于回购注销部分限制性股票的议案》。鉴于公司2018年度限制性股票原激励对象中房凯涵已离职,按照《碳元科技股份有限公司2018年限制性股票激励计划(草案)》(以下简称“激励计划”)相关规定,公司决定其所获授的30,000股限制性股票予以回购注销。目前公司正在办理该部分限制性股票的回购注销工作。
12、2019年12月23日召开第二届董事会第三十二次临时会议和第二届监事会第十八次临时会议,审议通过了《关于2018年限制性股票激励计划首次授予部分第一期解锁条件已达成的议案》,首次授予限制性股票的54名激励对象获授的限制性股票第一个解除限售期的解锁条件已成就,同意办理解锁,可解锁比例为40%,可解锁股份为97.8万股。监事会对解锁条件和激励对象名单进行了核查碳元科技:2018年股权激励计划限制性股票批准及实施情况,解锁97.8万股,独立董事也对此发表了独立意见。
二、股权激励计划限制性股票解锁条件
(一)本次激励对象限制性股票解锁符合股权激励计划规定的各项解锁条件的具体说明如下:
(二)根据公司《2018年限制性股票激励计划》的规定,本次激励计划授予激励对象限制性股票的限售期分别为自授予登记完成之日起12个月、24个月、36个月。授予的限制性股票第一个解除限售期为自授予登记完成之日起12个月后的首个交易日起至授予登记完成之日起24个月内的最后一个交易日当日止,解除限售比例为获授限制性股票总数的40%。
公司本次激励计划授予的限制性股票的授予登记日期为2018年12月27日,公司本次激励计划授予的限制性股票第一个限售期将于2019年12月27日届满。
根据公司《2018年限制性股票激励计划》及《上市公司股权激励管理办法》的规定,公司限制性股票激励计划的激励对象李科、张樱、房凯涵已经离职,已不再符合激励计划相关的激励条件,其已获授但尚未解除限售的限制性股票合计12万股由公司回购注销。
三、公司2018年限制性股票激励计划第一期解锁情况
本次符合解除限售条件的激励对象共计54人,本次可解除限售限制性股票占授予限制性股票总数的比例为40%,数量为97.8万股,占目前公司股本总额的0.46%。具体情况如下:
单位:万股

四、本次解锁的限制性股票上市流通安排及股本结构变动情况
(一)本次解锁股票上市流通日:2019年12月30日。
(二)本次解锁股票上市数量:97.8万股
(三)董事、监事和高管本次解锁的限制性股票的锁定和转让限制:
激励对象为公司董事、高级管理人员的,其在任职期间每年转让的股份不得超过其所持有本公司股份总数的25%;在离职后半年内,不得转让其所持有的本公司股份;将其持有的本公司股票在买入后6个月内卖出,或者在卖出后6个月内又买入,由此所得收益归本公司所有,公司董事会将收回其所得收益;除此之外,还须遵守《上市公司股东、董监高减持股份的若干规定》、《上海证券交易所股票上市规则》、《上海证券交易所上市公司股东及董事、监事、高级管理人员减持股份实施细则》等有关规定。
(四)本次限制性股票解锁后公司股本结构变动情况
单位:股
五、法律意见书的结论意见
截止本法律意见书出具之日,公司本次解锁首次授予部分第一期限制性股票已经履行了必要的决策程序,符合《上市公司股权激励管理办法》、《激励计划》的规定。
特此公告。
碳元科技股份有限公司董事会
2019年12月25日

